Art breu (1308) de Ramon Llull (1232-1316)

Aquesta obra, escrita a Pisa el 1308, és la versió de l’Art que ha estat més llegida i difosa, i respon a una voluntat de simplificació dels principis de l’Art, pròpia de la segona de les etapes de l’Art. L’Art breu comença dient que està escrita per tal de faciltar l’accés a l’‘Art magna’, és a dir l’Art general última / Ars generalis ultima (1305-1308)." Els recursos gràfics que fan visible l’Art, tant a l’Art breu com a l’‘Art magna’ són les Figures i l’Alfabet.

Figures

La Figura A i la Figura T són circulars i duen lletres inscrites a la circumferència. Polsa sobre les imatges per obtenir més informació.

primera_figura segona_figura
quarta_figura

Alfabet

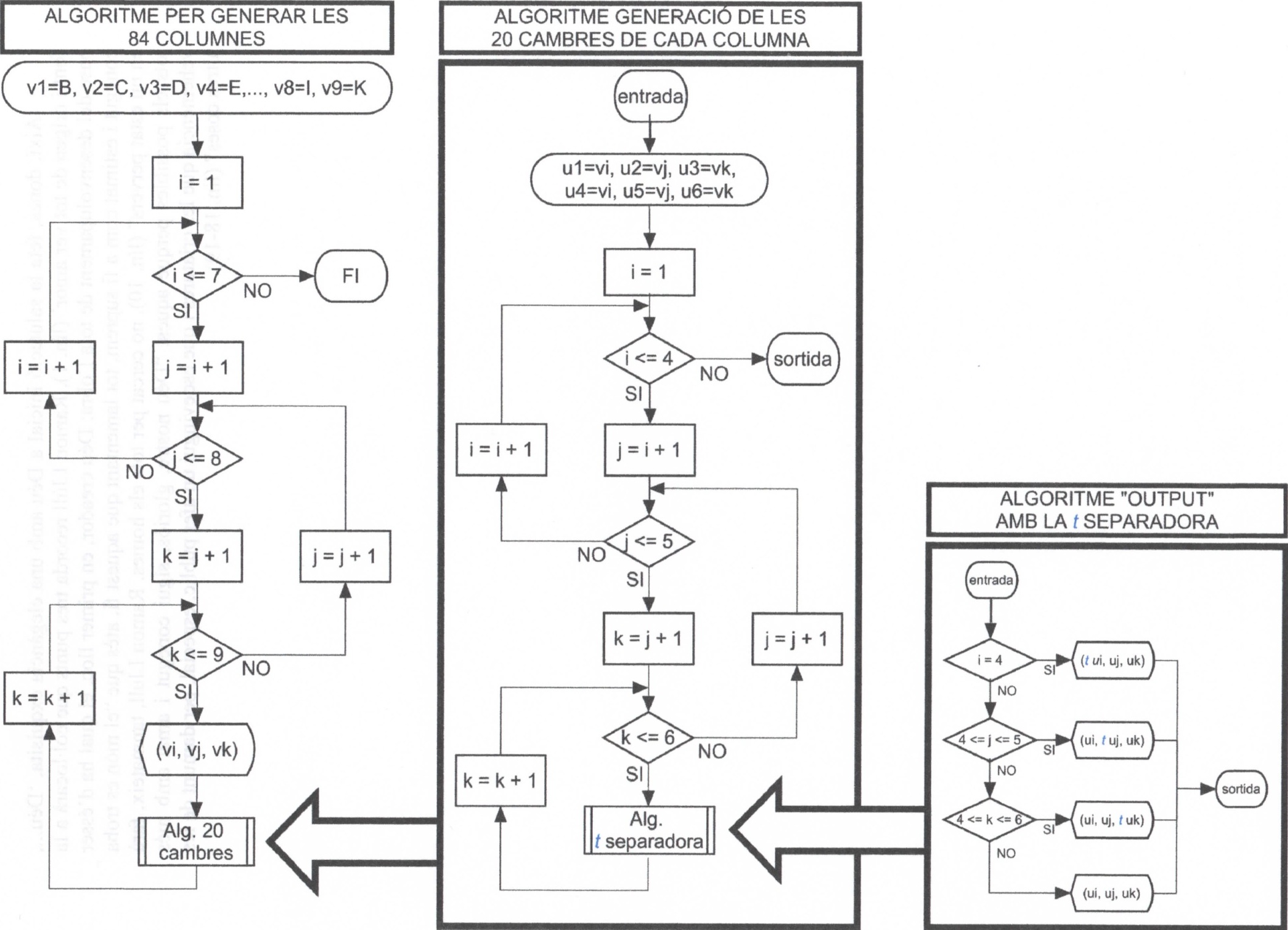
Pel que fa a l’Alfabet, l’Art  breu reserva les lletres A T per designar les figures dels principis, mentre que les nou que van de la B a la K adquireixen diversos valors segons si representen els principis de la Figura A, els de la Figura T o quatre sèries més de conceptes, que constitueixen l’Alfabet de l’Art breu.

tercera_figura alfabet_de_lart_breu

L’Art breu funciona d’acord amb una versió renovada de la lògica, que Llull va tractar a la Lògica nova (1303): les ‘cambres’ que contenen dos o tres conceptes corresponen, doncs, a proposicions i sil·logismes. L’Art mostra com ‘trobar’ totes les proposicions i els sil·logismes que es poden formar amb els termes de l’alfabet de l’Art i com verificar-ne la veritat o la falsedat. L’Arbre de ciència (1295-1296), d’altra banda, indica com s’articula l’estructura de principis i de relacions de l’Art breu amb el conjunt del món intel·ligible.

L’Art breu té tretze parts molt compactes. La primera presenta l’Alfabet; la segona les Figures; la tercera, les definicions dels principis; la quarta, les regles; la cinquena, la Taula; la sisena l’evacuació de la Tercera Figura; la setena, la multiplicació de la Quarta Figura, la vuitena la ‘mixtió’ o barreja dels principis i les regles; la novena, els nou subjectes; la desena l’aplicació; l’onzena, les qüestions; la dotzena, l’habituació; la tretzena, ‘la manera d’ensenyar aquesta Art’.

diagrama_flux

Crèdits: IA Discriminativa a l’Art Lul·liana: Taula General i Art Breu – Ramon Llull